Index of /

[ICO]NameLast modifiedSizeDescription

[DIR]2009/2014-02-28 23:34 -  
[   ]active2025-09-23 15:31 2.0M 
[DIR]banana/2012-12-02 15:12 -  
[DIR]cleanfeed/2013-11-01 19:08 -  
[TXT]conf.txt2019-07-17 08:31 442  
[TXT]draft-mimix-01.html2013-12-05 15:58 57K 
[TXT]draft-sassaman-mixmaster-XX.html2013-04-22 11:53 68K 
[   ]ghiokey.asc2017-07-29 19:44 3.9K 
[TXT]killfiles_suck.html2012-07-26 16:22 438  
[   ]mail2news-0.1.tar.gz2016-08-16 20:29 21K 
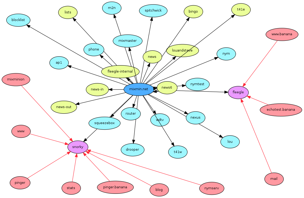
[IMG]map.png2012-08-03 12:41 190K 
[TXT]master.css2016-02-13 20:47 1.3K 
[   ]mixmaster-3.0.3d.tar.gz2016-06-29 22:33 364K 
[   ]mixmaster-3.1.tar.gz2017-02-14 12:41 385K 
[TXT]mlist2.txt2015-11-18 10:47 5.7K 
[TXT]newcert.txt2019-06-03 18:49 7.0K 
[TXT]nym_hand_roll.html2016-01-06 15:46 34K 
[TXT]oldcert.txt2019-06-03 18:51 7.0K 
[IMG]opolan.png2013-11-27 20:01 20K 
[TXT]peering.html2015-01-14 15:07 1.5K 
[TXT]pgpkey.txt2025-06-29 18:55 46K 
[DIR]pimix/2014-08-05 09:09 -  
[TXT]remailer-conf.txt2013-10-15 21:00 436  
[IMG]squares.png2012-09-04 15:55 18K 
[TXT]tables.css2016-02-13 20:45 1.2K 
[   ]tls-check2016-10-01 12:22 13K 
[DIR]tls/2017-10-22 21:09 -  
[TXT]yamn.html2015-03-23 15:27 13K 
[TXT]yamn_packet.html2020-09-25 11:16 7.9K 

Apache/2.4.62 (Debian) Server at fleegle.mixmin.net Port 443